首页
信息公开制度
依申请公开
信息公开指南
信息公开目录
会议纪要
工作安排
领导信箱
联系我们
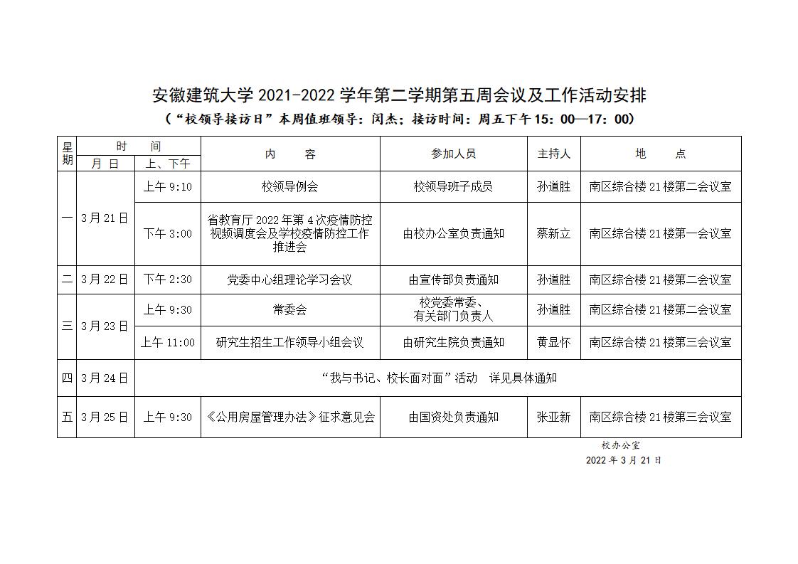
安徽建筑大学2021-2022学年第二学期第五周会议及工作活动安排
发布时间:
2022-03-21
访问次数:
1044
212202-5.docx
map