各有关单位:
根据安徽省教育厅《关于报送2024-2025学年高等学校实验室信息统计数据的通知》(皖教秘高〔2025〕79号)文件要求,现就2024-2025学年实验室信息统计数据报送工作安排通知如下:
一、填报内容
按照教育部统计要求,2024-2025学年高等学校实验室信息统计包括7张基表和2张综表(见附件1),其中基表是反映高等学校实验室基本情况的基础报表,综表是由基表数据经软件(统计)生成的反映高等学校实验室情况的综合报表。各报表均按学年度(指教育年度,即从2024年9月1日到2025年8月31日)进行统计。
填报说明见附件2。
二、工作安排
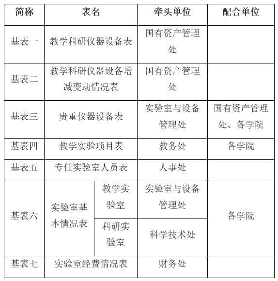
1.每张基表由牵头单位负责汇总数据。任务分工见下表:

2.各学院应按照附件3《贵重仪器设备表》(SJ3)和附件4《实验室基本情况表》(SJ6)准确填报相关数据。其中,《贵重仪器设备表》(SJ3)报送实验室与设备管理处;《实验室基本情况表》(SJ6)的教学实验室信息报送实验室与设备管理处汇总,科研实验室信息报送科学技术处汇总。
三、填报时间
请各配合单位于9月12日(星期五)前完成数据报送,各牵头单位于9月19日(星期五)前完成填报。
各牵头单位负责填报的基表通过政务平台发送至实验室与设备管理处(王雅、陈海燕,徽风楼1601室,63828189)。
特此通知。
附件:
实验室与设备管理处
2025年9月5日

